-
GIt-flow, GitLab-flow, Github-flow란?git 2021. 9. 24. 09:17
Git-Flow
2010년에 Vincent Driessen 이라는 사람의 블로그 글에 의해 널리 퍼지기 시작했고 현재는 Git으로 개발할 때 거의 표준과 같이 사용되는 방법론
A successful Git branching model
[A successful Git branching model
In this post I present a Git branching strategy for developing and releasing software as I’ve used it in many of my projects, and which has turned out to be very successful.
nvie.com](https://nvie.com/posts/a-successful-git-branching-model/)

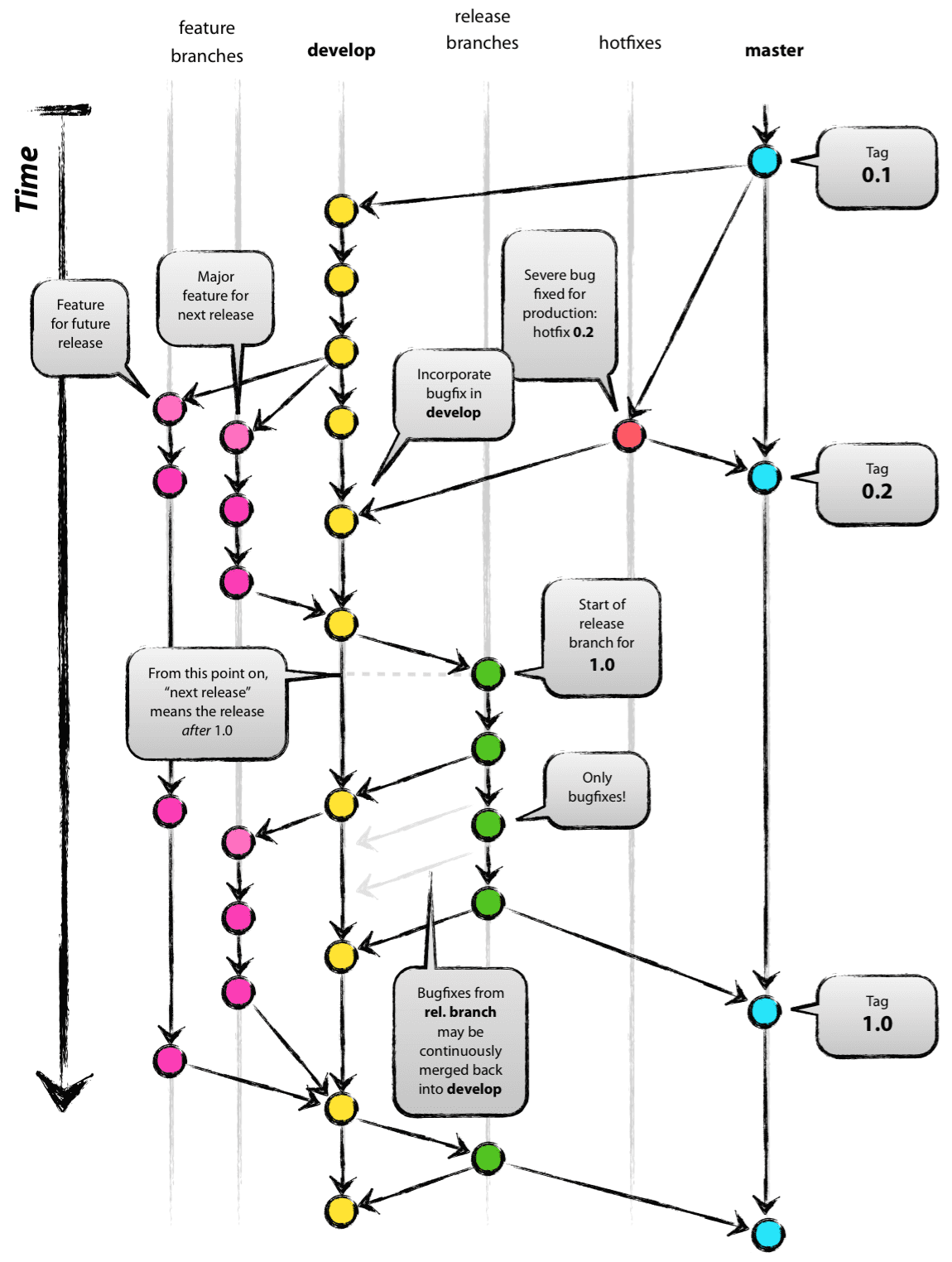
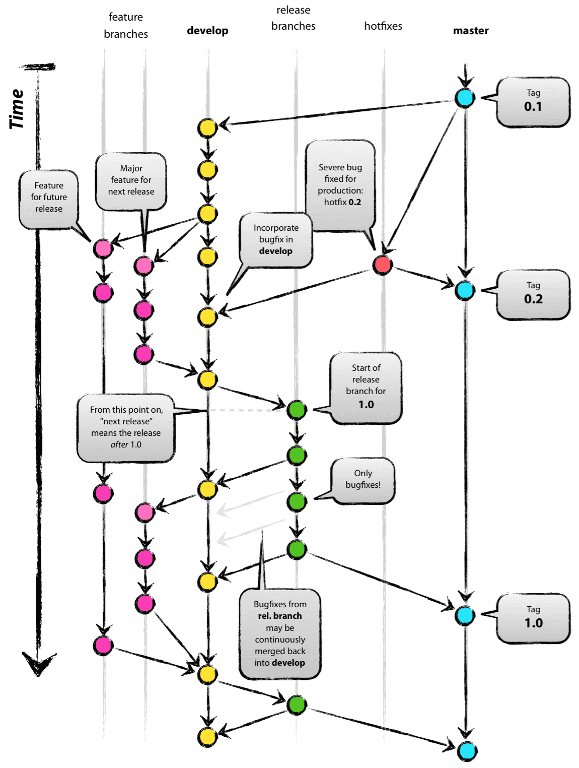
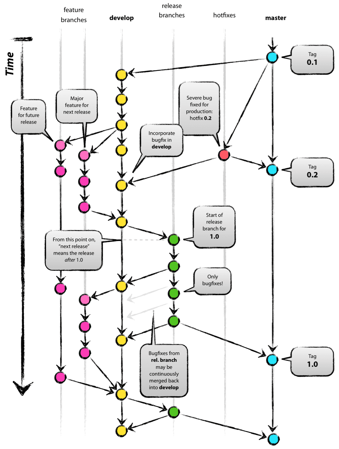
GIt-flow 기본 브랜츠는 5 가지가 있다.
feature→develop→release→hotfix→master머지 순서는 왼쪽에서 오른쪽으로 진행된다.
구조
develop브랜치와master브랜치가 가장 중심이된다. 머지된feature,release,hofix브랜치는 삭제한다.feature- branch from:
develop - merge to:
develop
- branch from:
- 새로운 기능을 추가하는 브랜치이며,
origin에는 반영하지 않고 local repository에만 존재한다. releaserelease브랜치에서 커밋 시에는 오직 bug fix에 대한 부분만 한다.master에 머지 후tag를 통해 배포 버전을 명시하고 그 후develop브런치로 머지해서release의 수정된 내용(오직 bugfix)을 반영한다- branch from:
develop - merge to:
develop,master
- branch from:
- 배포할 준비가 다 되었다면
master브랜치에 머지한다 - 새로운 프러덕션을 배포하기 위한 브랜치이다. 지금까지 만든 기능들을
develop브랜치에서 가져오고develop브랜치는 다음 배포 시 필요한 기능들을 만든다. hotfix- branch from:
master - merge to:
develop,masterorrelease
- branch from:
- 실서버에서 나오는 버그들을 수정하는 브랜치이다. 수정이 완료되면
develop,master에 머지하여 반영하고master에tag를 추가한다. 만약release브랜치가 있다면master말고release머지하여 다음 배포 때 반영되도록 한다.
확장 모듈
git-flow 방법론을 그대로 사용하기 쉽도록 오픈소스에 제공되어 있다.
https://www.notion.so/hellowoot/59740f849f404f56bd2468d12d89d486#357b9aa66be44b0492d25df708d484f1GitHub-Flow

2011년에 Scott-Chacon이 기존의 Git Flow는 훌륭하고 좋은 워크플로우이지만, 어렵기 때문에 보다 쉽게 적용할 수 있도록 단순화 하여 만들어진 워크플로우 방식이다.
GitHub에서는 GIt-flow 방식을 사용하지 않는다.
그 이유는 항상 배포하기 때문인데, Git-Flow에서는 release 브랜치 중심으로 설계되어있어 매일 배포하는 개발팀에게는 필요가 없다.
GitHub 자체의 서비스 특성상 배포의 개념이 없는 시스템으로 되어있기 때문에 이 flow가 유용하다.
CI를 필수 조건으로 도입하여 항상 master 브랜치는 지속적으로 배포가 가능하도록 유지한다. Develop 브랜치가 따로 있지 않다.
방법
- 마스터 브랜치는 배포 가능한 브랜치이다.
- 새로운 작업을 하기 위해 해당 작업을 master로부터 브랜치를 생성한다. (i.e new-oauth2)
- 로컬 브랜치에서 커밋 후 정기적으로 origin 에 push한다.
- 코드 리뷰를 받거나 머지할 준비가 되면 p-r을 연다.
- 리뷰를 받고 master 로 푸쉬되면, 즉시 배포한다.
GitLab-Flow

GItLab-flow 단순해진 GitHub-Flow를 보완하기 위해 제안된 워크플로우이다.
GitLab에는 production 브랜치가 존재한다. 이 브랜치는 master와 같은 역할이다.
GitLab-Flow의 master 브랜치는 production 브랜치에 머지된다. 이렇게 되면 production 브랜치가 항상 최신일 필요가 없어진다.
( 깃과 깃허브의 중간 느낌)
'git' 카테고리의 다른 글
Git best practice (0) 2021.09.08 Git: pull strategy(전략, 종류) (0) 2021.05.23